报告摘要:本报告基于三顾咨询对四川饮料行业12年的跟踪研究,结合2024年行业运行数据及2025-2026年政策导向,深度剖析四川饮料行业发展现状、竞争格局、未来趋势及核心机会。报告显示,2024年四川饮料行业市场规模突破900亿元,同比增长9.5%;预计2025-2026年将保持11%-13%的年均增速,到2026年末规模有望达1200亿元。行业将呈现“健康化深耕、功能化细分、场景化延伸、数字化融合”四大核心趋势,川派特色饮品、功能性饮料、植物基饮料将成为增长主力赛道。本报告为四川饮料企业提供“趋势预判-机会捕捉-战略落地”全链条分析,助力企业在行业变革中抢占先机。
· 1. 2025-2026年四川饮料行业政策解读与市场规模预测;
· 2. 川派饮料细分品类竞争格局与增长潜力排名;
· 3. 四大核心趋势下的9大投资机会与风险规避策略;
· 4. 三顾咨询“饮料企业增长路径模型”及3个实战案例解析;
· 5. 为川企定制的“产品创新+渠道优化+品牌升级”落地工具包。
核心价值看点:
第一章 四川饮料行业发展概况
1.1 行业定义与分类
四川饮料行业是指以四川地域特色资源、工艺为核心,涵盖各类饮品生产、加工、销售的产业领域,是中国饮料行业的重要组成部分。根据产品属性与工艺特点,可分为九大品类:
1.2 行业发展历程回顾
四川饮料行业发展历经五个阶段,从传统地方饮品向现代化、多元化产业转型趋势显著:
1. 地方特色萌芽阶段(1980年前):以本地小作坊生产为主,产品多为区域性凉茶、酸梅汤等,工艺简单,市场覆盖局限于本地及周边;
2. 工业化初步发展阶段(1980-1995年):规模化生产企业涌现,如蓝剑集团、峨眉雪饮料厂等,开始采用机械化生产,产品辐射西南地区;
3. 全国品牌渗透阶段(1995-2010年):农夫山泉、娃哈哈、统一等全国性饮料品牌进入四川市场,本地企业面临竞争压力,同时也推动行业标准化发展;
4. 特色化突围阶段(2010-2020年):川企聚焦地域特色,推出果酒、特色凉茶等差异化产品,借助电商渠道扩大市场,如江小白(川渝区域起家)的快速崛起;
5. 创新升级阶段(2020年至今):健康化、功能化、场景化成为发展核心,植物基饮料、功能性饮品快速增长,数字化营销与供应链建设加速推进。
1.3 2024年行业运行核心数据
三顾咨询通过对四川省饮料工业协会、统计局及重点企业的调研,整理出2024年行业关键数据:
· 市场规模:906.5亿元,同比增长9.5%,高于全国饮料行业平均增速2.1个百分点;
· 企业数量:规模以上企业(年营收2000万元以上)达423家,较2023年增加31家;
· 营收结构:To B端(餐饮、商超供应链)占比58%,To C端(零售、电商)占比42%;
· 出口情况:出口额22.7亿美元,同比增长15.3%,主要销往东南亚、欧洲、北美市场。
· 利润水平:行业平均毛利率35.2%,净利率9.3%,较2023年分别提升1.5和0.7个百分点;
· 产能分布:成都平原地区产能占比65%,川南、川东地区分别占比20%、15%;
· 研发投入:重点企业平均研发投入占比2.8%,较2023年提升0.4个百分点;
· 就业人数:全行业直接就业人数达18.6万人,间接带动就业超50万人。
第二章 四川饮料行业政策环境分析
2.1 国家层面政策导向
2024-2026年国家层面出台多项政策,为饮料行业发展划定方向:
· 《“健康中国2030”规划纲要实施细则》:明确提出限制高糖、高油、高盐饮料生产与销售,鼓励开发低糖、无糖、功能性饮品,预计到2026年低糖/无糖饮料市场占比将超40%;
· 《食品工业“十四五”发展规划》:支持地方特色食品饮料产业发展,鼓励企业开展技术创新、绿色生产,对符合条件的环保型生产线给予税收减免;
· 《关于进一步加强农产品加工产业链建设的意见》:推动饮料企业与农产品种植基地深度合作,发展农产品初加工与精深加工,提升产业链附加值;
· 《电子商务“十四五”发展规划》:支持饮料企业拓展线上销售渠道,培育直播电商、社区团购等新型营销模式,推动线上线下融合发展。
2.2 四川省地方政策支持
四川省将饮料行业列为“川字号”特色产业重点培育领域,2024年出台《四川饮料产业高质量发展行动计划(2024-2026年)》,提出四大重点任务:
1. 特色品牌打造工程:培育15个国家级、40个省级饮料知名品牌,提升“川派果酒”“四川凉茶”等区域品牌的全国影响力,对获得地理标志产品认证的企业给予资金奖励;
2. 产业园区建设:在成都、德阳、绵阳、宜宾等地建设6个饮料产业园区,完善原料供应、生产加工、物流配送、研发设计等配套体系,降低企业运营成本;
3. 绿色生产转型:要求到2026年规模以上饮料企业全部实现清洁生产,废水、废气排放达标率100%,推广可降解包装材料使用,包装回收利用率提升至30%;
4. 数字化赋能:支持饮料企业建设智能工厂、数字化车间,搭建行业大数据平台,实现生产、销售、物流全流程数字化管理,到2026年数字化转型覆盖率达85%。
2.3 政策影响分析与企业应对建议
政策对四川饮料行业的影响呈现“调整与机遇并存”的特点,企业需主动适应政策导向,借力政策红利实现发展:
挑战:“三减”政策倒逼企业调整产品配方,高糖饮料市场份额收缩;绿色生产与数字化转型要求企业增加设备改造与技术投入;食品安全监管趋严,企业合规成本上升。
机遇:地方品牌培育工程提升川派饮料整体溢价能力;产业园区建设降低企业配套成本;政策支持下的研发补贴与税收优惠缓解企业创新压力。
三顾咨询建议:企业应建立“政策跟踪-合规调整-政策申报”的闭环机制,一方面加快产品低糖化、功能化升级,推进绿色生产与数字化转型;另一方面积极申报地方产业扶持项目、品牌认证与研发补贴,将政策优势转化为企业竞争优势。
第三章 四川饮料行业市场格局分析
3.1 市场竞争梯队划分
四川饮料行业竞争格局呈现“全国品牌主导、本地品牌细分突围”的特点,根据企业营收规模与品牌影响力,可分为四大梯队:
· 第一梯队(年营收50亿元以上):约8家企业,以全国性品牌川渝区域公司为主,如农夫山泉四川公司、统一企业四川分公司、娃哈哈四川基地等,合计市场份额约45%,具有渠道、规模与品牌优势;
· 第二梯队(年营收10-50亿元):约25家企业,包括本地龙头企业与区域强势品牌,如蓝剑集团、宜宾五粮液果酒公司、泸州老窖健康饮品公司等,合计市场份额约28%,在细分品类或区域市场具有较强竞争力;
· 第三梯队(年营收1-10亿元):约150家企业,以细分品类中小企业为主,如专注植物基饮料的某川企、特色凉茶生产企业等,产品差异化程度较高,但渠道覆盖有限,合计市场份额约18%;
· 第四梯队(年营收1亿元以下):数量众多,以地方小型饮料厂为主,产品同质化严重,竞争力较弱,合计市场份额约9%。
3.2 细分品类竞争格局
不同细分品类竞争态势差异明显,头部品牌集中度与细分机会并存:
3.2.1 川派特色饮品
果酒市场呈现“白酒企业跨界主导”特点,五粮液果酒、泸州老窖青梅酒、剑南春低度酒等品牌合计市场份额达65%;四川凉茶市场则由蓝剑集团占据主导,市场份额超50%,其余市场由本地小品牌分割;酸梅汤等传统饮品竞争分散,CR3约30%,存在整合机会。
3.2.2 瓶装水与茶饮料
瓶装水市场全国性品牌占据绝对优势,农夫山泉、怡宝、百岁山在川市场份额合计达70%,本地品牌主要聚焦区域矿泉水细分市场;茶饮料市场统一、康师傅、农夫山泉三家合计份额超60%,本地企业多以特色风味茶(如蒙顶山茶饮料)进行差异化竞争。
3.2.3 功能性与植物基饮料
功能性饮料市场东鹏特饮、红牛、乐虎等全国性品牌合计份额达80%,本地企业多专注细分功能领域(如电解质饮料);植物基饮料市场竞争分散,维维、露露等全国品牌与本地新兴品牌并存,CR5约40%,豆奶、燕麦奶细分品类增长迅速。
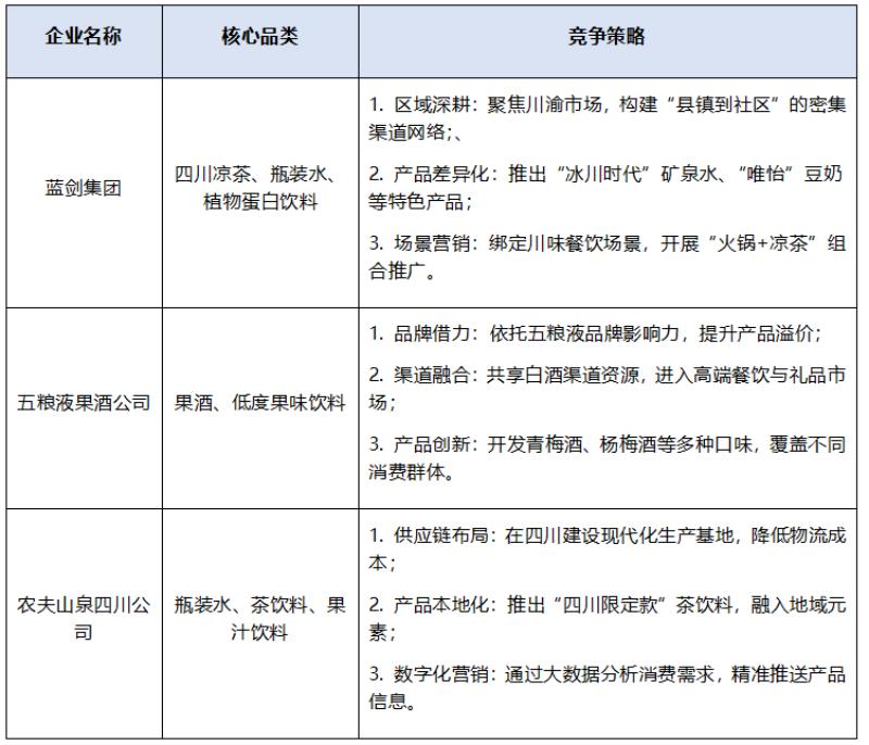
3.3 主要企业竞争策略分析
头部企业通过差异化策略构建竞争壁垒,三顾咨询选取三家代表性企业进行深度分析:
第四章 2025-2026年四川饮料行业核心趋势分析
4.1 健康化深耕:从“低糖”到“全链健康”
消费者健康需求从“减少有害成分”向“主动补充有益成分”升级,推动行业健康化深度发展:
· 低糖/无糖成为标配:2024年四川低糖/无糖饮料市场规模达326亿元,预计2026年将突破500亿元,年均增速超25%,茶饮料、果汁饮料、碳酸饮料等品类均加速低糖化转型;
· 天然成分受追捧:添加天然果蔬汁、草本提取物、益生菌等成分的饮料增速超30%,消费者对“零添加防腐剂、零人工色素”的关注度提升,愿意为此支付20%-25%的溢价;
· 全产业链健康管控:企业从原料种植开始进行健康管控,如选择有机水果、非转基因大豆等,建立“从田间到餐桌”的健康追溯体系,提升产品信任度。
三顾咨询调研数据:81%的消费者在购买饮料时会关注“配料表”,65%的消费者表示更倾向于选择含有天然成分的饮料。
4.2 功能化细分:从“单一功能”到“精准需求”
功能性饮料从传统能量补充向细分场景、细分人群精准功能延伸:
1. 场景化功能饮料:针对运动场景的“电解质补充饮料”、针对办公场景的“提神醒脑饮料”、针对睡眠场景的“助眠草本饮料”等快速增长,2024年场景化功能饮料市场规模达45亿元,预计2026年突破80亿元;
2. 人群化功能饮料:为儿童设计的“营养强化饮料”、为女性设计的“美容养颜饮料”、为老年人设计的“润肠通便饮料”等个性化产品受到市场欢迎,细分人群功能饮料增速超40%;
3. 跨界功能融合:将中医药理论与现代饮料技术结合,开发“草本功能饮料”,如添加金银花、菊花等成分的清热降火饮料,兼具功能与文化属性。
4.3 场景化延伸:从“单一饮用”到“多元场景”
饮料消费场景不断拓展,从传统即饮场景向家庭、餐饮、礼品等多元场景延伸:
· 家庭消费场景:大包装果汁、植物基饮料等适合家庭共享的产品增长迅速,2024年家庭装饮料市场占比达35%,预计2026年提升至42%;
· 餐饮绑定场景:与川味火锅、川菜馆等本地餐饮企业合作,推出“餐饮定制款饮料”,如解辣凉茶、搭配川菜的果酒等,餐饮渠道饮料销售额增速达18%;
· 礼品消费场景:高端果酒、特色植物基饮料等成为节日礼品新选择,企业推出礼盒装产品,包装融入川蜀文化元素,礼品装饮料市场规模年均增速超20%;
· 特殊场景拓展:针对露营、健身、办公等特殊场景,推出便携装、小份装饮料,满足消费者即时饮用需求。
4.4 数字化融合:从“传统营销”到“数字全链”
数字化技术全面渗透饮料行业,从生产、营销到供应链实现全链条融合:
· 数字化营销升级:内容电商(抖音、快手)成为饮料营销主阵地,2024年川味饮料线上销售额占比达42%,其中直播电商贡献超60%的线上增量;私域流量运营加速,企业通过小程序、企业微信建立消费者直达链接,提升复购率;
· 生产智能化改造:引入AI、物联网技术,实现生产设备自动化监控、产品质量在线检测,重点企业智能生产线产能占比达70%,生产效率提升25%;
· 供应链数字化协同:搭建供应链大数据平台,实现原料采购、库存管理、物流配送的数字化管控,供应链响应速度提升30%,物流成本降低12%-15%。
第五章 2025-2026年四川饮料行业机会点深度剖析
5.1 川派特色果酒:白酒企业跨界的黄金赛道
四川白酒企业凭借品牌、渠道与技术优势跨界布局果酒市场,2024年川派果酒市场规模达85亿元,预计2026年突破150亿元,年均增速超30%,核心机会点包括:
1. 原料本土化创新:利用四川本地特色水果(如猕猴桃、柠檬、枇杷)开发果酒,突出地域特色,如“蒲江猕猴桃果酒”“安岳柠檬果酒”等;
2. 口感低度化调整:针对年轻消费群体推出8%-12度的低度果酒,兼具果味与酒香,适合女性与聚会场景;
3. 渠道差异化布局:依托白酒现有高端渠道进入商务礼品市场,同时布局年轻消费场景(如酒馆、KTV),实现全渠道覆盖。
案例:某四川白酒企业2024年推出“青梅果酒礼盒装”,借助白酒经销商渠道进入高端礼品市场,同时在抖音开展“果酒调饮”直播活动,线上月销量突破5万件,带动果酒业务营收增长45%。
5.2 功能性植物基饮料:健康与功能的双重叠加
植物基饮料与功能性成分结合成为新趋势,2024年四川功能性植物基饮料市场规模达28亿元,预计2026年突破60亿元,年均增速超45%,主要机会点:
· 益生菌植物基饮料:将益生菌与豆奶、燕麦奶结合,开发具有肠道调理功能的产品,瞄准健康意识较强的中高端消费群体;
· 高蛋白植物基饮料:添加豌豆蛋白、大豆蛋白的植物基饮料,蛋白质含量提升至3g/100ml以上,满足健身人群营养需求;
· 草本功能植物基饮料:添加枸杞、红枣、山药等药食同源成分的植物基饮料,兼具植物营养与养生功能。
5.3 区域特色凉茶:川味餐饮场景的配套机会
四川凉茶凭借“解辣、降火”的功能属性,与川味餐饮场景高度契合,2024年市场规模达52亿元,预计2026年突破85亿元,年均增速超25%,机会点在于:
配方本土化优化:结合四川气候与饮食习惯,调整凉茶配方,增加金银花、菊花等清热成分的含量,提升解辣效果;
餐饮渠道深度绑定:与川味火锅连锁、川菜馆签订独家供应协议,推出“火锅+凉茶”组合套餐,提升餐饮渠道渗透率;
包装场景化设计:针对餐饮场景推出大瓶装、分享装,同时设计便携小瓶装满足外卖场景需求。
5.4 数字化供应链:降本增效的关键支撑
饮料企业通过数字化供应链建设,实现“降本、提质、增效”,主要机会包括:
· 原料采购数字化:建立原料价格监测平台,与种植基地签订长期直采协议,实现原料成本动态管控,降低采购成本8%-10%;
· 智能仓储管理:引入自动化立体仓库与WMS系统,实现库存实时监控与智能调度,库存周转率提升30%;
· 物流配送网络化:在川内建设区域分拨中心,优化配送路线,实现“次日达”“当日达”服务,物流成本降低12%-15%,消费者满意度提升20%。
5.5 定制化饮料服务:C2M模式的创新应用
消费者个性化需求推动饮料行业C2M(用户直连制造)模式发展,2024年四川定制化饮料市场规模达15亿元,预计2026年突破35亿元,年均增速超50%,机会点在于:
· 企业定制饮料:为川内大型企业、事业单位提供定制瓶装水、饮料,印刻企业LOGO与文化标语,用于会议、活动等场景;
· 个人定制饮料:通过线上平台提供“口味、甜度、功能成分”个性化定制服务,消费者下单后工厂直接生产发货,满足个性化饮用需求;
· 节日定制饮料:针对春节、中秋、端午等传统节日,推出节日主题定制饮料,结合节日元素设计包装与口味。
第六章 四川饮料企业增长路径与实战案例
6.1 三顾咨询“饮料企业增长路径模型”
基于服务18家川派饮料企业的实战经验,三顾咨询总结出“五维增长路径模型”,帮助企业实现系统化、可持续增长:
产品创新
围绕“健康、功能、特色”三大方向,建立产品创新矩阵,每年推出4-6款核心新品,迭代速度提升60%。
渠道拓展
构建“线上内容电商+线下餐饮绑定+社区团购”的复合渠道,线上占比提升至45%以上,餐饮渠道占比超35%。
品牌升级
通过地域文化赋能与数字化营销,提升品牌知名度与美誉度,品牌溢价能力提升25%-35%。
供应链提效
数字化供应链建设,实现原料成本降低10%-12%,生产效率提升20%-25%,物流成本降低12%。
场景延伸
拓展家庭、餐饮、礼品等多元场景,场景化产品销售额占比提升至50%以上。
6.2 实战举例建议:
6.2.1 举例一:某川派果酒企业从区域到全国的突破
企业背景:四川某果酒企业,主要市场集中在川渝地区,产品同质化严重,增长缓慢。
三顾咨询建议方向:
1. 产品创新:利用蒲江猕猴桃开发“猕猴桃果酒”,推出8度低度款与12度中度款,满足不同消费场景;
2. 渠道拓展:借力白酒经销商渠道进入全国高端礼品市场,同时布局抖音直播电商,开展“果酒调饮”教学;
3. 品牌营销:融入川蜀文化元素设计包装,通过短视频传播果酒酿造工艺与四川水果文化。
实施推演目标:全国市场覆盖率可从15%提升至25%,线上销售额占比达35%。
6.2.2 举例二:某植物基饮料企业的增长之路
企业背景:四川某植物基饮料企业,聚焦传统豆奶产品,面临全国品牌挤压,增长乏力。
三顾咨询建议可考虑的方向:
1. 产品升级:开发“益生菌豆奶”“高蛋白豆奶”两款功能性产品,突出健康卖点;
2. 渠道精准:重点布局高端商超与健身场馆,锁定中高端消费群体与健身人群;
3. 营销创新:与健身KOL合作,开展“健康早餐+豆奶”主题推广活动,传递产品健康价值。
第七章 风险提示与应对策略
7.1 行业主要风险
· 原材料价格波动风险:水果、大豆、茶叶等原料价格受气候、供需影响波动较大,2024年四川猕猴桃价格同比上涨25%,导致果酒企业成本增加;
· 市场竞争加剧风险:全国性饮料品牌加速布局川渝市场,行业价格战、营销战频发,本地中小企业生存压力增大;
· 政策合规风险:食品安全监管与环保要求趋严,企业若未达到生产标准,可能面临处罚、停产风险;
· 消费需求变化风险:消费者口味偏好快速变化,若企业产品创新滞后,可能被市场淘汰;
· 供应链中断风险:极端天气、疫情等因素可能导致原料供应与物流配送中断,影响企业正常生产经营。
7.2 风险应对策略
针对上述风险,三顾咨询为川派饮料企业提供以下应对策略:
1. 原材料风险应对:与原料种植基地签订长期保价协议,建立原料储备库,开展期货套保业务对冲价格波动;开发原料替代方案,降低单一原料依赖;
2. 竞争风险应对:聚焦细分品类与区域市场,打造差异化产品;加强品牌建设,提升产品溢价能力;与本地餐饮、文旅企业合作,构建区域竞争壁垒;
3. 合规风险应对:建立全流程食品安全追溯体系,定期开展合规培训与自查;加大环保设备投入,实现绿色生产;
4. 需求变化风险应对:建立消费者调研机制,实时跟踪市场需求变化;加快产品创新迭代速度,每年推出3-5款新品;
5. 供应链风险应对:建立多区域原料供应与物流配送体系,分散供应链风险;引入供应链管理系统,提升供应链弹性与响应速度。
第八章 结论与展望
8.1 核心结论
2025-2026年四川饮料行业将进入“创新驱动、细分增长”的高质量发展阶段:
· 行业规模将保持11%-13%的年均增速,到2026年末达1200亿元,成为四川食品工业的重要增长极;
· 健康化深耕、功能化细分、场景化延伸、数字化融合是四大核心趋势,引领行业发展方向;
· 川派特色果酒、功能性植物基饮料、区域特色凉茶、定制化饮料是最具增长潜力的赛道;
· 企业需通过产品创新、渠道拓展、品牌升级、供应链提效、场景延伸实现系统化增长,方能在竞争中占据优势。
8.2 未来展望
未来两年,四川饮料行业将呈现以下发展态势:
· 产业整合加速:头部企业通过并购重组扩大规模,中小企业向“专精特新”方向发展,行业集中度逐步提升;
· 国际化布局起步:川派特色果酒、凉茶等产品加快“走出去”步伐,在东南亚、欧洲等市场的份额逐步提升;
· 技术创新深化:生物技术、智能化生产技术在饮料行业的应用更加广泛,推动产品品质与生产效率提升;
· 文化价值凸显:川蜀文化与饮料产品深度融合,品牌附加值进一步提升,形成独特的“川派饮料文化生态”。
8.3 三顾咨询服务邀约
为帮助四川饮料企业抓住2025-2026年行业机会,三顾咨询推出“饮料增长赋能计划”,提供以下专属服务:
1. 定制战略规划:为企业量身定制“产品-渠道-品牌-供应链-场景”全链条增长战略;
2. 产品创新 workshop:组织跨部门团队开展产品创新研讨,输出4-6款核心新品概念;
3. 数字化转型辅导:帮助企业搭建数字化营销与供应链体系,提升运营效率;
4. 渠道拓展支持:协助企业对接餐饮连锁、电商平台等渠道资源,提升市场渗透率;
5. 落地陪跑服务:提供8个月驻场辅导,确保战略方案转化为实际业绩。
现在预约服务,即可获赠《四川饮料企业产品创新工具包》与《2025-2026年行业政策解读手册》,前10家签约企业可享7.5折优惠!三顾咨询愿与四川饮料企业携手,共同开启行业增长新征程。
#产业规划报告#产业规划十五五规划#饮料产业十五五规划#饮料行业十五五规划#国企十五五规划#事业单位十五五规划#企业十五五规划编制#战略规划#十五五战略规划#管理咨询公司#战略定位#企业战略规划#企业管理咨询#成都管理咨询公司#成都营销策划公司#成都定位咨询公司#成都品牌策划公司#
三顾定位-定位落地实施公司-定位咨询陪跑落地-定位咨询实施落地
定位咨询落地服务-定位咨询落地实施公司排名-成都定位咨询落地实战公司
定位咨询落地服务-定位咨询服务-定位咨询专家-定位咨询年度服务-定位咨询性价比高的咨询公司
定位咨询实战公司-定位咨询年度服务-定位咨询微咨询-战略定位培训公司
战略定位微咨询公司排名-成都战略定位咨询公司排名-定位咨询与商业模式-三顾战略定位咨询

《三顾案例&部分客户》
【战略定位】蓝光集团、国机集团、广安爱众、攀钢集团、汉龙集团、中明环保、上东国际、米易县、成都市团校;
【营销定位】营门电缆、电建物业、华美牙科、多联塑胶、麦润机械、水电五局-五兴物业、睿美水族、七秒水族、1号水族、华阳客运、张飞啤酒、易中餐、阳光时代幼儿园、创新足、川府映像、悄悄小姐、华阳串根香、欧能多、达奇雅、禧滋燕、兴科锐、考拉妈妈;
【常年顾问】中国电建、多联塑胶、营门电缆、华美牙科、郫县豆瓣、豪威马术俱乐部、华阳串根香、睿美水族、文质周末、易中餐、源和森客、华阳客运、兴科锐、汇鸿教具;
【人力资源】爱众综合能源、爱众能源工程、遂宁发展水务、遂宁发展投资、光良白酒、新斯顿制药、新疆金和集团、森普管材、科理特智能科技、九州慧图、锦江绿道、扬程建设、中国海油、中国石油、华西集团、高辰建筑、文质周末、四川城建、中商国创、中德绿建、源和森客、高辰建筑、福瑞居、浩洲实业、兴科锐、百仕达装饰;
【股权激励】锦城御建筑、梦绿春天、天兴体表、四川新力葆、同创伟业、视点映画;
【市场调研】水电五局五兴物业、华西集团 、睿美水族、重庆开州调研、广安爱众、郫都区安靖镇、是钢实业、有色科技、上东国际、华阳串根香、阳光时代幼儿园;
【专项报告】东游硒荡、中晶环能、雅丽兴科技、野马汽车、张飞啤酒、成都电视台、鸿湖州际养老产业、顶火房车、锦思文化、塔山茶叶、文汉物流、新加披伊顿幼儿园、新疆金远惠、瑞吉和丰商贸、巴蜀物流、都江堰伊斯兰文化博物馆、贵州雅立包装、川信门窗;
【内训拓展】华为、中国电建、中国建设银行、掌上明珠家居、飞宇门窗、英王漆、合景泰富、宏泰集团、西南财经大学、新鲜果子、畅联物流、米袋金融。




成都管理咨询公司-重庆管理咨询公司-四川管理咨询公司-成都咨询公司-成都咨询
成都可行性研究报告-成都商业计划书-成都产业规划-成都报告撰写机构-成都专业报告撰写