战略规划:定制化+咨询式培训——让年度规划落地的秘诀(成都管理培训公司)
2天工作坊,输出一套专属、可执行的《公司战略落地实施甲方方案》
引言:告别“纸面战略”,拥抱“执行共识”
贵司是否也曾面临这样的困境?
“战略规划报告厚厚一叠,却在抽屉里积灰…”
“高管层方向不一,中基层不明所以,战略无法解码为行动…”
“每年战略会都是老生常谈,缺乏新意和系统性方法论…”
“咨询公司交付的方案虽好,但内部理解和承接能力不足,最终落地变形…”
三顾咨询深刻理解,战略的成功,30%在于规划的严谨,70%在于团队的共识与执行力。我们的 “定制化咨询式培训” 正是为解决这一核心矛盾而生。我们不是来授课的讲师,而是引导您团队共同创造的战略伙伴。在2天的高强度、高互动工作坊中,我们将引导您的核心团队,运用全球顶尖的战略工具,结合企业真实数据与情境,现场研讨、现场决策、现场生成一套属于您自己的、可立即付诸行动的《甲方战略实施方案》。
目录
1. 核心理念:何为“咨询式培训”?
2. 详细培训大纲:2天战略工作坊全流程
3. 核心战略工具包:我们赖以成功的方法论
4. 深度定制化方案:如何与您的企业无缝结合
5. 最终交付成果:您的专属《甲方战略实施方案》详解
6. 目标参与人群
7. 结语:立即开启您的战略落地之旅
一、 核心理念:何为“咨询式培训”?
与传统培训根本不同,我们的模式核心在于:
· 焦点: 全程围绕 “您的企业” ,而非通用案例。
· 方式: “引导+共创” ,而非“讲授+聆听”。
· 角色: 我们是引导师、催化师和方法论专家,您和您的团队是内容专家和最终决策者。
· 产出: 不是课件和笔记,而是一套团队拥有高度共识的、可落地的《甲方战略实施方案》。
· 价值: 统一思想、达成共识、生成蓝图、承诺行动,一举四得。
二、 详细培训大纲:2天战略工作坊全流程
训前准备(关键基石):
1. 企业预诊断: 通过高管一对一访谈、核心团队问卷、财报及业务数据分析,精准把脉企业现状与核心挑战。
2. 资料准备包: 提供行业趋势报告、竞争对手信息模板,并指导企业准备内部关键数据。
3. 目标对齐会: 与创始人/CEO确认本次工作坊的核心目标与期望产出,确保方向一致。
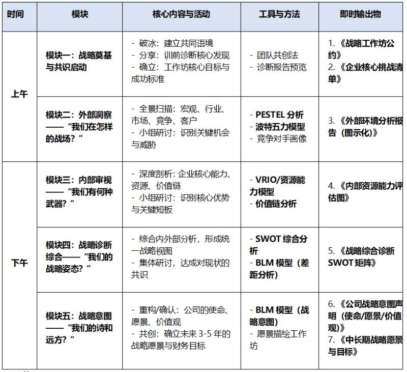
第一天:战略共识与规划 —— 明确“在哪里”与“去哪里”

第二天:战略解码与落地 —— 明确“如何到达”
三、 核心战略工具包
我们将根据您的行业和阶段,灵活运用以下经过验证的工具:
· BLM(业务领先模型): 贯穿始终的核心框架。
· PESTEL & 波特五力: 外部环境结构化扫描。
· VRIO & 价值链分析: 内部能力系统性评估。
· SWOT综合分析: 战略姿态判断。
· 战略定位图: 可视化竞争定位。
· 平衡计分卡 & 战略地图: 战略解码与可视化的“神器”。
· OGSM-T: 从战略到执行的计划管理工具。
· 商业模式画布/业务设计画布: 业务模式创新与设计。
四、 深度定制化方案:如何与您的企业无缝结合
我们的“定制化”体现在三个层面:
1. 行业与阶段定制:
o 针对初创/成长型企业: 侧重商业模式验证、市场破局、快速增长策略。
o 针对成熟/转型企业: 侧重第二曲线探索、组织激活、运营效率提升。
o 针对特定行业(如制造业、科技业、服务业): 植入该行业特有的分析维度、关键成功因素和典型案例。
2. 问题与挑战定制:
o 训前诊断中识别出的 3-5个核心挑战,将作为贯穿整个工作坊的主线议题,确保方案直击痛点。
3. 团队与文化定制:
o 根据高管团队的决策风格、沟通习惯,调整引导方式和研讨节奏,确保流程顺畅,激发最佳思考。
五、 最终交付成果:您的专属《甲方战略实施方案》
2天后,您带走的是一份超过40页的、结构严谨、内容详实的战略执行蓝图,包含但不限于:
· 第一部分:执行摘要
· 第二部分:战略诊断
o 内外部环境分析全景图
o 核心竞争能力评估
o 战略综合诊断(SWOT)
· 第三部分:战略规划
o 战略意图声明(使命、愿景、价值观)
o 公司总体战略定位
o 中长期战略目标
· 第四部分:战略解码
o 公司级战略地图
o 关键战略举措清单(含详细说明)
· 第五部分:落地方案
o OGSM-T分解表(公司级、部门级)
o 年度战略行动计划甘特图
o 预算与资源需求预估
· 第六部分:绩效保障
o 战略绩效仪表盘(KPIs)
o 战略回顾会议机制
o 《战略执行承诺书》
六、 目标参与人群
企业创始人、CEO、核心高管团队成员(包括但不限于:战略、市场、销售、产品、研发、运营、人力资源、财务负责人)。建议 6-15人 的精英团队参与,以确保深度互动与决策效率。
结语:立即开启您的战略落地之旅
战略的失败,多数源于在“规划”与“执行”之间存在着巨大的共识与能力鸿沟。三顾咨询的 “战略规划:定制化咨询式培训” ,旨在搭建一座坚固的桥梁,帮助您的团队在最短的时间内,以最高的效率,跨越这道鸿沟。
我们不仅交付一套方案,更赋能一个团队,打造一套持续进化的战略管理系统。
让我们携手,将您的战略愿景,变为可触摸的业绩增长。
【联系电话】028-85171488
【公司网站】www.51sangu.com
#管理咨询公司#企业内训#管理培训公司#国企十五五规划#规划落地#全案陪跑#管理咨询#三顾咨询#十五五规划编制#十五五规划咨询公司#四川省十五五规划编制#成都市十五五规划编制#产业规划报告#产业规划十五五规划#服务行业十五五规划#服务行业十五五规划#国企十五五规划#事业单位十五五规划#企业十五五规划编制#战略规划#十五五战略规划#管理咨询公司#战略定位#企业战略规划#企业管理咨询#成都管理咨询公司#成都营销策划公司#成都定位咨询公司#成都品牌策划公司#
定位咨询落地服务-定位咨询落地实施公司排名-成都定位咨询落地实战公司
定位咨询落地服务-定位咨询服务-定位咨询专家-定位咨询年度服务-定位咨询性价比高的咨询公司
定位咨询实战公司-定位咨询年度服务-定位咨询微咨询-战略定位培训公司
战略定位微咨询公司排名-成都战略定位咨询公司排名-定位咨询与商业模式-三顾战略定位咨询

《三顾案例&部分客户》
【战略定位】蓝光集团、国机集团、广安爱众、攀钢集团、汉龙集团、中明环保、上东国际、米易县、成都市团校;
【营销定位】营门电缆、电建物业、华美牙科、多联塑胶、麦润机械、水电五局-五兴物业、睿美水族、七秒水族、1号水族、华阳客运、张飞啤酒、易中餐、阳光时代幼儿园、创新足、川府映像、悄悄小姐、华阳串根香、欧能多、达奇雅、禧滋燕、兴科锐、考拉妈妈;
【常年顾问】中国电建、多联塑胶、营门电缆、华美牙科、郫县豆瓣、豪威马术俱乐部、华阳串根香、睿美水族、文质周末、易中餐、源和森客、华阳客运、兴科锐、汇鸿教具;
【人力资源】爱众综合能源、爱众能源工程、遂宁发展水务、遂宁发展投资、光良白酒、新斯顿制药、新疆金和集团、森普管材、科理特智能科技、九州慧图、锦江绿道、扬程建设、中国海油、中国石油、华西集团、高辰建筑、文质周末、四川城建、中商国创、中德绿建、源和森客、高辰建筑、福瑞居、浩洲实业、兴科锐、百仕达装饰;
【股权激励】锦城御建筑、梦绿春天、天兴体表、四川新力葆、同创伟业、视点映画;
【市场调研】水电五局五兴物业、华西集团 、睿美水族、重庆开州调研、广安爱众、郫都区安靖镇、是钢实业、有色科技、上东国际、华阳串根香、阳光时代幼儿园;
【专项报告】东游硒荡、中晶环能、雅丽兴科技、野马汽车、张飞啤酒、成都电视台、鸿湖州际养老产业、顶火房车、锦思文化、塔山茶叶、文汉物流、新加披伊顿幼儿园、新疆金远惠、瑞吉和丰商贸、巴蜀物流、都江堰伊斯兰文化博物馆、贵州雅立包装、川信门窗;
【内训拓展】华为、中国电建、中国建设银行、掌上明珠家居、飞宇门窗、英王漆、合景泰富、宏泰集团、西南财经大学、新鲜果子、畅联物流、米袋金融。




成都管理咨询公司-重庆管理咨询公司-四川管理咨询公司-成都咨询公司-成都咨询
成都可行性研究报告-成都商业计划书-成都产业规划-成都报告撰写机构-成都专业报告撰写